
对于习惯了电商购物的消费者来说,买东西商家不包邮?能理解,接受不了就换一家。退货要付运费?合理,毕竟商家都同意“七天无理由退换”了。
但如果说,下单就要预收一笔会在退货时扣除的“地球使用费”,其中含包装费和运费,除非确认收货,否则拿不回这笔钱,你会作何感想?
3月30日,户外服饰品牌巴塔哥尼亚的中国区官方账号“巴塔故事Story”发布一条推送,提出4月“地球月”将执行“地球使用费”政策:每笔订单将单独收取包装及物流费用,如果顾客确认收货,就会退还运费,一旦退货,就会按首件15元、每多一件增加5元的方式收取运费。

谁赞成?谁反对?(图/巴塔哥尼亚官方公众号)
此举一出,公众号评论区乃至社交媒体上的骂声都连绵不断。气人的不只是这个冠冕堂皇的“地球使用费”名头,看完整篇推送,不少消费者感觉自己从头到尾都被冒犯了一遍。

看到“地球使用费”的倡议,消费者第一反应自然是:这是单给我一人的,还是别的姑娘,不对,别国消费者都有呢?
评论区很快有来自不同IP的消费者亲身佐证:就是给你的,中国人独一份儿的。

澳洲的消费者提到,当地的巴塔哥尼亚不设具体的退货期限。(图/社交媒体截图)


《新周刊》曾在《女装退货率高达80%,别都怪“仅退款”》中,采访了部分女装从业者,他们提到的版型差、面料差、上市前不试穿、尺码混乱、预售期长等,都是构成超高退货率的原因。所谓的“仅退款”薅羊毛现象,在不同消费者群体中也有区别,轻熟女装品牌的退货率可以低至30%。
至于因为发货退货导致的碳排放,到底是怎么计算出来的,我们也无从得知。文中提到的《巴塔哥尼亚快递退换货环境影响研究报告(2023—2025)》,我翻遍了全网都没见着真身。
还有看客问,巴塔哥尼亚为什么不直接取消包邮?你收我这笔钱,不会是另有他用吧?对此巴塔哥尼亚在文中写明:我们会将所有未被退还的快递费用,全额捐赠给SEE基金会的“1%地球税”环保公益项目。
SEE基金会由阿拉善SEE生态协会发起,其全称是北京市企业家环保基金会。从巴塔哥尼亚去年、前年公示的项目可以看到,他们确实定期把真金白银投入到中国的环境保护工作中。

和总部的环保理念一致,巴塔哥尼亚tagonia确实有在做公益。(图/巴塔哥尼亚)
那么网友为何依然如此愤懑?或许因为,随着互联网各种思潮的涌现,今天中产品牌教育消费者“环保”的话术已然失效——普通人再怎么努力环保,也弥补不了上流阶层开一次私人飞机带来的损耗。
正如热评第一条所说:“我不反感巴塔哥尼亚调整退换货运费,也不反感为环境成本付费。让我反感(的是),它把一个系统问题,包装成了一次道德表达,再转嫁给消费者承担。”

教育用户,在这个时代是一件需要慎之又慎的事。(图/社交媒体截图)

中国区的巴塔哥尼亚,真环保还是想逐利?
一直以来,巴塔哥尼亚都以极端支持环保的行为著称。
1973年创立巴塔哥尼亚的Yvon Chouinard(伊冯·乔伊纳德),早期卖登山装备起家。因为发现岩钉会不断破坏岩石,他选择放弃这占总业务70%的产品,后来开发出了更有利于山岩保护的替代方案。如今,巴塔哥尼亚每家门店都会发起“Worn Wear(旧衣维修)”项目,鼓励顾客少买新衣,尽量延长旧衣服的使用寿命。
“自砸饭碗”的事,巴塔哥尼亚没少干。2011年“黑五”期间,他们在《纽约时报》刊登整版广告,呼吁消费者“不要买这件衣服”。2024年,巴塔哥尼亚天猫旗舰店也在首页挂上“不参加双十一活动”的告示,旗帜鲜明地反对过度促销。

巴塔哥尼亚当年的呼吁,颇有行为艺术的意味。(图/巴塔哥尼亚官网)
2022年9月,乔伊纳德宣布把公司“捐给地球”,即放弃公司所有权,把股权的2%交付给信托,98%捐给非营利组织,将公司营利用于对抗气候危机。
可以说,这算是在环保上相当“硬核”的言行一致。
但这种激进的行为,并非所有人都赞赏。
据商业媒体Quartz当时对纽约大学法学教授Daniel Hemel的采访,如果乔伊纳德将市值30亿美元的公司直接传给后代或放入特定的信托,通常需要支付约12亿美元的赠与税。媒体Bloomberg则指出,没有卖掉公司,让乔伊纳德避免了约7亿美元的资本利得税。
最终,他只需要为2%的股份支付1700万美元的税款,相比之下不过九牛一毛。也就是说,创始人不仅实现了合理避税,还能让公司的实际支配权依然保留在自己手中。
在环保这件事上,巴塔哥尼亚中国区也积极响应。巴塔哥尼亚中国大陆地区(以下简称“上海巴塔”)负责人曾维刚曾在接受36氪采访时提出“好公司不需要ESG部门”。他表示,他们从不参加618、双十一等购物节,入华20来年只开了6家门店,是因为他们只服务于当地已经存在的户外社群,而不是单纯根据一个城市的经济增长率去做决策。
有趣的是,去年7月巴塔哥尼亚在小红书开通账号时,就有网友抗议:“能不能开直营店,别让代理假扮直营了?”对此曾维刚回应界面新闻,自己是巴塔哥尼亚中国代理商(即上海巴塔户外用品有限公司)的负责人,与巴塔哥尼亚总部并无雇佣关系。之前引发争议的头衔,是团队讨论一致决定的说辞,以降低消费者的理解难度。
巴塔哥尼亚亚太区总监也回应,公司在中国没有雇员。但在美国官网的国际运输政策页面,点击China字样,可以直接跳转到巴塔哥尼亚天猫旗舰店。可见上海巴塔是得到了官方背书的存在。


众所周知,国外品牌入华经营,一般都会因为关税等问题,导致产品售价高于海外门店。消费者想要以更实惠的价格购入,只能等促销或者海淘。不少网友在社交媒体上分享,自己海淘到的巴塔哥尼亚服饰,售价可以低至5折。而在美国、澳大利亚等地的巴塔哥尼亚门店,会在季末清仓时推出较大折扣或者样衣特卖活动。
对消费者来说,这不是一件容易理解的事。品牌一方面让大家不要图折扣过度消费,一方面又要借助消费者的力量清库存,那这衣服我是买还是不买呢?
相比之下,中国门店能被检索到的折扣资讯就少得多。但这环保之名放到消费者身上,就是付出真金白银来买单,能不能接受这一点,就见仁见智了。

巴塔门店的KEEN鞋。(图/社交媒体截图)
消费者对上海巴塔反感,不只是因为它的代理商身份。
在邀请消费者加入“地球使用费”计划的同时,上海巴塔正在微信公众号、小红书、天猫旗舰店等渠道呼吁打击仿制品。但有网友发现,上海比斯特、北京三里屯的巴塔哥尼亚门店里有户外品牌KEEN的鞋子售卖。这种现象一般只会出现在品牌集合店。
不管是出于官方提出的生态村概念,还是如网友猜测的“总代理公司清库存”,都很难从品牌层面维护其纯粹性。

三里屯的巴塔哥尼亚旗舰店,做的也是“生态”,但看起来更像是一次全方位的“收割”。(图/社交媒体截图)
回到开头的话题。有网友认为,“地球使用费”本质上是一次宣传和筛选,“真用户”并不会被这个政策动摇,还是会去门店试穿,选择真正适合自己的产品。
“可是全国才6家门店,你让整个中国的消费者怎么实地体验?不合适可不就得退吗?”三四年前因其环保理念而购买巴塔哥尼亚的消费者林云,对这次的倡议也不敢苟同。“与其说是为了环保,我更愿意相信它是担心消费者网购试穿后,转头又去海淘或找代购。”

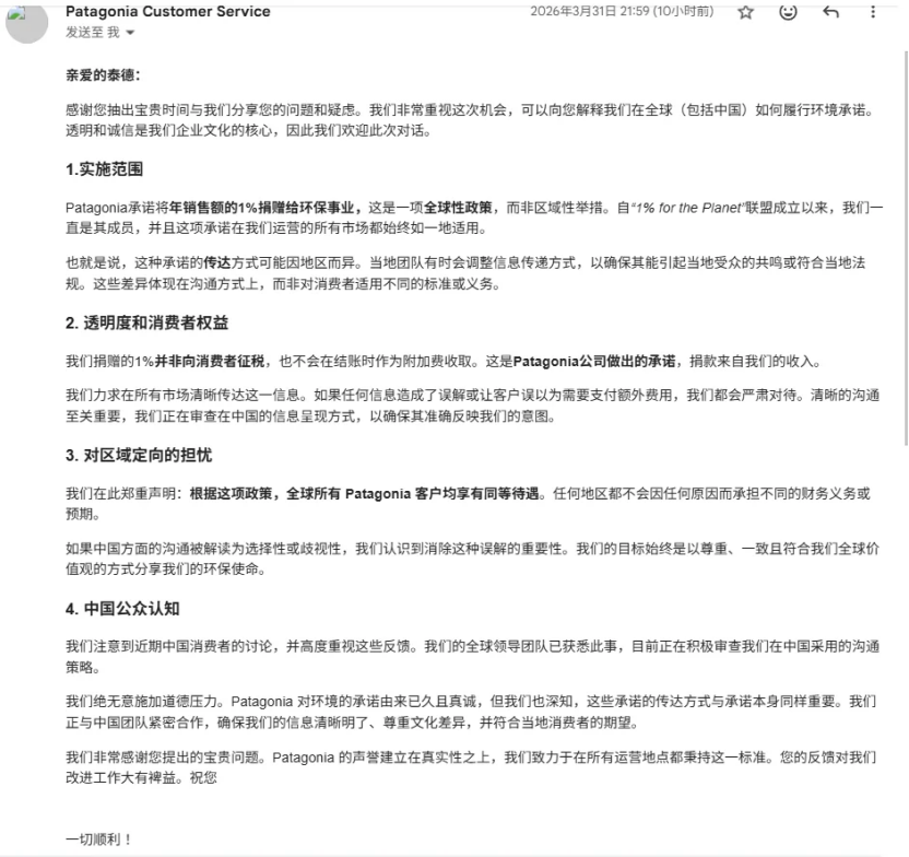
网友针对“地球使用费”给巴塔哥尼亚官网写了投诉信,得到了官网的回复。(图/@是wanjiu)
另外,巴塔哥尼亚的受众,真有它所想象的那般忠诚吗?说到底,会选择巴塔哥尼亚的消费者,大多还是会考虑到颜值、实用性和性价比,而它在中产户外品牌中,并没有那么不可替代。
巴塔哥尼亚创始人或许可以为环保事业捐掉整个家业,但上海巴塔不可能完全为爱发电。而这也是消费者所感受到的拧巴感:如果只是为了上海巴塔,我还要买单吗?
校对:补天;排版:李嘻嘻

[1]1972年《Chouinard Equipment》产品目录
[2]巴塔哥尼亚’s $3 billion corporate gift is also a convenient way to avoid taxes Yvon Chouinard gave away his company. He also avoided billions in taxes.,Scott Nover,2022-09-17
[3]Yvon Chouinard, 巴塔哥尼亚’s Philanthropist,Ben Steverman,2022-10-14
[4]巴塔哥尼亚中国大陆地区负责人曾维刚:好公司不需要ESG部门|ESG36人,36氪,2024-08-19
[5]网红户外“神牌”巴塔哥尼亚回应中国区代理问题,界面新闻,2025-07-14




