
“分账模式将成为未来爱奇艺内容合作的主流形态。”
近日,在2026上海电视剧制播年会、2026中国电视剧制作产业大会等行业顶级盛会上,爱奇艺创始人、CEO龚宇,爱奇艺高级副总裁陈潇多次强调这一趋势。
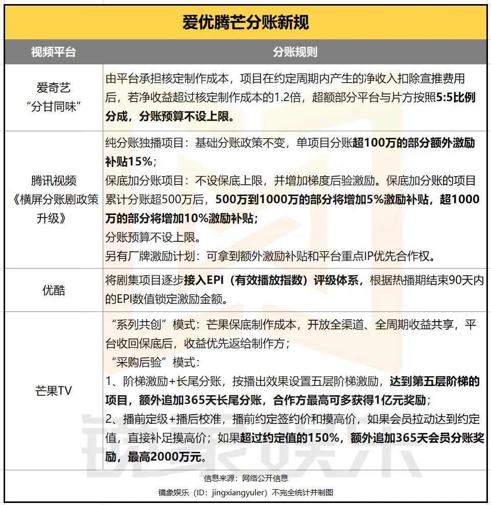
值得注意的是,着力于分账剧的发展并非一家之言,腾讯在线视频影视内容制作部副总经理李啦,也在近日围绕腾讯视频发布的《横屏分账剧政策升级》,为计划入局分账剧和中剧的创作伙伴提供更细化的建议。其中在真金白银的投入上,两大头部平台向外界传递的信号都是:分账预算不设上限。
另一边,优酷、芒果TV在分账剧的整体布局上亦有动作,而在分账模式被频繁提及、四大平台集体押注之下,龚宇关于媒体平台的去中心化转型、分账模式将逐渐成为行业主导的预测愈发引人深思。

这不仅关乎着视频平台与创作者合作关系的转变,更意味着行业底层商业逻辑从TO B的平台决策向TO C的市场决策迁移,剧集市场或将由此展开一场从创作到产出的全面重构。
双端分账成为可能
多部剧成本利润率超100%
从行业发展来看,分账剧并不是什么“新物种”,早在2020年,行业就已经出现了分账破亿的剧集《人间烟火花小厨》。此后,每年产出的千万级分账剧也没有断过,但在这一阶段,分账剧多集中在甜宠垂类赛道,题材非常有限,且早期的分账模式更接近于创作者“自负盈亏”,难以大面积铺开。
而今,各家集体拥抱分账模式,有几方面的原因。
其一无外乎政策导向。去年12月,在优化网络视听平台剧集播出生态工作座谈会上,广电总局明确指出,网络视听平台可通过在首页首屏设立专区,结合算法推荐等方式,以中剧、短剧集、网络故事片等中小体量剧集为先行先试类型,基于用户的观看数据,与制作方进行“保底+分成”等产业模式。
随后在电视大屏播出电视剧工作座谈会上,又提出将探索建立电视大屏剧集点播商业模式,形成更加规范、可信、公开的电视大屏剧集点播分账体系,成立电视大屏点播联盟。
基于此,从视频平台到电视大屏,打通双端分账体系、全面铺开分账模式成为可能。就目前各家的落地策略来看,分账模式已经不局限于中短剧等小体量剧集,而是逐渐覆盖到视频平台的所有横屏剧集。如腾讯视频的“分账升级策略”中,就明确提到将长、中、短横屏分账剧集的分账规则首次拉通。这样的转变不只意味着各种横屏剧共用一套分账规则,更为行业资源打通创造可行空间。
其二,剧集市场也到了不得不变的时刻,原有商业模式的弊端愈发凸显。据陈潇透露:“平台过去几年,盈利内容数量仅20%,80%的项目都是亏损。”而在大盘多数内容承压之下,分账剧呈现出不俗的发展势头。
相关数据显示,2023年,各头部长视频平台分账破千万的横屏剧为6部,2024年则增长至17部。而在2025年,据李啦给出的数据,仅腾讯视频就跑出了24部分账破千万的作品。更重要的是,分账剧开始吸纳更优质的阵容和资源,题材覆盖面也在同步扩大,其中,由万茜、秦俊杰主演的《朱雀堂》拿到4800万分账收入,郭京飞主演的《老舅》则在上线两个月时间里,累计分账就超过6700万。

随着各家发力分账内容,这一增长势头还在加速。李啦进一步提到,“从腾讯视频的后台数据看,26年初相较于25年年初,人均消费时长增长了41%。”并且,“在过往破千万的爆款项目中,有不少作品的成本利润率甚至超过100%。”
TO B转向TO C
分账预算不设上限
而在分账模式主流化的过程中,最大的变化莫过于商业逻辑从TO B向TO C的转变,将创作者的收入决策权交还给用户,几乎可以视为剧集市场的一次底层逻辑颠覆。
基于这一底层转变,龚宇认为影视平台将迎来去中心化转型,平台将进一步强化服务者的角色。在他看来,影视平台去中心化转型之下,行业将面临四大变化:
1、 创作者及其公司的品牌和版权会更加突出,版权将牢牢掌握在创作者和其所在公司手中;
2、创作者会拥有更多私域流量,观众会盯住创作者的内容、品牌和个人,相互建立起信任关系;
3、创作者和用户之间会有更加直接的互动。以往评论、弹幕中对品牌的评价,未来都会直接面向创作者,而平台只会作为连接双方的一个载体;
4、内容决策会逐渐从平台(TO B)转向消费者(TO C),这是一个过渡过程,不会一刀切,而是逐步推进。
具体到可落地的执行策略上,各家的分账规则虽然在细节上有差异,但却有着共同的指向。

相较于以往的分账模式,各大平台在这一轮调整中都将保底写在更靠前的位置,即由平台承担制作成本,兜底风险,制作方无需垫资,但也没有了“一锤子”的买断收入。由此,平台与制作方将从传统“甲乙方买卖”关系转向“合伙人共担共赢”,低风险、高分账可能成为吸引更多创作者入场的关键。而收益则与播出效果挂钩,与内容质量形成强绑定,用户对内容的喜爱程度将直接决定作品的收益表现。
市场化转向下,各家的分账策略指向了两点。一个是以后验激励关注剧集播出后的长线反馈,如腾讯视频、芒果TV都以阶梯分账的方式,激励创作者孵化更具长线价值的内容。另一个则是系列化开发。其中,腾讯视频提出,一年内上线同IP系列化开发作品,系列化第二部将额外增加10%激励补贴,系列化第三部及以上将额外增加15%激励补贴,系列化开发需要保持同一个主创班底和同一套世界观。这样的好处在于既收窄了前期过高投入的风险,又为IP长线运营建立基础。
除此之外,多平台不设保底上限、不设分账预算上限,不仅反映出平台集体押注分账剧的积极信号,更意味着剧集市场可能由此释放更大的创作活力,拉出更高的收益上限。一如陈潇所言:“分账内容与用户端价值紧紧绑定,我们希望它能创造更大价值,甚至虹吸全部资源。”李啦则直言,分账模式开辟的是“一个健康、共赢、可持续的创作生态”。
投入预算增加超40%
长短剧商业模式愈发趋同
与此同时,短剧平台也在持续加码分账模式。
2026中国电视剧制作产业大会上,红果短剧总编辑乐力坦言:“我们不仅希望把分账这个制度在平台和出品方之间推进下去,更希望出品方跟每一个短剧的主创也能推进短剧分账的模式。”他强调,2026年,红果短剧将继续在内容上投入资金,助力内容的创新与进阶发展。全年对于内容总投入的预算预期会增加超40%,对真人短剧的投入会一如既往地加大。
事实上,短剧能够在如此短的时间里发展起来,分账模式是一个重要的驱动因素,原因在于该模式在拉低创作门槛的同时,抬高了短剧创作者的收入上限。根据抖音集团短剧版权中心披露的数据,今年春节前后,红果就有超20部真人剧在30天内分账突破1000万元,6家真人剧版权方春节档整体分账超2000万元。

而今,长视频平台集体押注分账模式,“保底+分成”的思路与短剧的商业模式愈发趋同,本质上,两者都在朝着“保底、分账、数据驱动、市场导向、全生命周期变现”的方向迈进,而这将带给市场更大的想象空间。
因为在商业模式趋同之下,资本、人才、制作标准、流量规则、甚至整个工业化体系都有可能随之走向融合。尤其是在当下,分账模式正在长视频市场迈向主流化,平台保底之下,创作者与平台利益一致,成本控制将进一步优化,与之相伴,长剧、中剧的创作门槛将同步降低。同在2026中国电视剧制作产业大会上,《春来定风波》总制片人/总导演王怡卿透露,她目前正在做的两个女频项目,一个500万左右,一个千万级以上,都是中剧。
在这样的发展走向下,长剧、中剧、短剧的人才体系、资源体系、创作体系会逐步打开更多的融合接口。长剧导演、头部演员拍中剧,短剧导演、演员走向长剧市场都是行业融合的直观表现。
在此基础上,这种趋同还在进一步向创作层面渗透。无论是短剧借鉴长剧塑造人物弧光、丰富叙事结构和世界观,还是长剧在分账模式下,将发力重心之一放在已被短剧市场“高连爆率”验证过的系列化探索上,都从侧面反映出两者的优势互补和融合走向。甚至在未来,长剧和短剧可能成为同一套工业体系下不同的产品形态,这也是取两者之长的中剧,在分账模式下被看好的关键因素。
可以预见的是,内容产业正在经历一场剧集市场全方位的生态重构,全产业链打通是不可逆的趋势,行业融合之下,内容平台也将开启新一轮的拉力战。
镜象娱乐(ID:jingxiangyuler)原创
转载请注明来源、作者署名,违者必究
━━ 已入驻平台 ━━

━━ 视频号 已入驻平台 ━━

合作、投稿、应聘可添加微信:
ID1:love-travis
ID2:CourserLee